Ruim vakantiehuis met binnenzwembad nabij zee
Hildavej - Grønhøj - 9480 - Løkken
Objectnr: 121-12-0498
Ruim vakantiehuis met binnenzwembad nabij zee in Løkken, ideaal voor gezinnen met kinderen.
Beschrijving
Inrichting
Vakantiehuis is geschikt voor 8 personen en 1 kinderen tot 3 jaar. 2 van de slaapplaatsen is alleen geschikt voor grotere kinderen (4-11 jaar). De vakantiewoning heeft een oppervlakte van 159 m2 en is gebouwd in 1990. In 2020 ondergingen de vakantiewoning een gedeeltelijke renovatie. Het is niet toegestaan om huisdieren mee te nemen. De vakantiewoning is uitgerust met een energiezuinige lucht-naar-water-warmtepomp. De vakantiewoning heft Wasmachine. Wasdroge. Vriezer capaciteit van 50 liter. Voor de kleintjes 1 stukken Kinderstoel.
Buiten
De vakantiewoning is gelegen op een 2800 m² groot natuural grond. Afstand tot de zee 250 m. Dichtstbijzijnde winkel 800 m. Bij de vakantiewoning hoort terras. Daarnaast is er een overdekt terras. Parkeerplaats bij het huis.
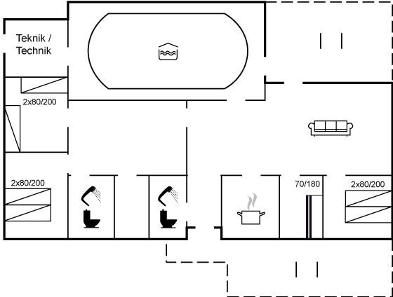
Zwembad
Het binnenzwembad biedt de gelegenheid om heerlijk te spelen en gezellig samen te zijn. Het zwembad is 3,5 m breed, 6,5 m lang en tot 1,3 m diep. Het water heeft een temperatuur tussen de 24 en 28 °C. Er is vloerverwarming in het zwembadgebied.
Activiteitenruimte
Activiteitenruimte. Pooltafe. Dart.
Slaapomstandigheden
Er zijn in totaal 4 slaapkamers. De slaapplaatsen zijn als volgt verdeeld: 4 slaapplaatsen in tweepersoonsbedden. 2 slaapplaatsen in eenpersoonsbedden. 2 slaapplaatsen in stapelbed. Verder is kinderbed ter beschikking.
Keuken
De keuken is uitgerust met koelkast Er zijn 4 keramische kookplaten, heteluchtoven, magnetron en vaatwasser.
Douche en toilet
Er is 2 badkamers met douchehok en 2 toiletten.
Multimedia
In de vakantiewoning is aanwezig 1 smart-tv. 1 Apple TV.1 Chromecast. DVD-speler.1 Bluetooth-speaker. Geen tv-kanalen - alleen streaming. Draadloos internet.
Goed om te weten
Geen verhuur aan jeugdgroepen waar iedereen tussen de 15 en 25 jaar oud is. Roken niet toegestaan. Bij overtreding van het verbod wordt een boete van minimaal EUR 420,- in rekening gebracht.
Vakantiehuis is geschikt voor 8 personen en 1 kinderen tot 3 jaar. 2 van de slaapplaatsen is alleen geschikt voor grotere kinderen (4-11 jaar). De vakantiewoning heeft een oppervlakte van 159 m2 en is gebouwd in 1990. In 2020 ondergingen de vakantiewoning een gedeeltelijke renovatie. Het is niet toegestaan om huisdieren mee te nemen. De vakantiewoning is uitgerust met een energiezuinige lucht-naar-water-warmtepomp. De vakantiewoning heft Wasmachine. Wasdroge. Vriezer capaciteit van 50 liter. Voor de kleintjes 1 stukken Kinderstoel.
Buiten
De vakantiewoning is gelegen op een 2800 m² groot natuural grond. Afstand tot de zee 250 m. Dichtstbijzijnde winkel 800 m. Bij de vakantiewoning hoort terras. Daarnaast is er een overdekt terras. Parkeerplaats bij het huis.
Zwembad
Het binnenzwembad biedt de gelegenheid om heerlijk te spelen en gezellig samen te zijn. Het zwembad is 3,5 m breed, 6,5 m lang en tot 1,3 m diep. Het water heeft een temperatuur tussen de 24 en 28 °C. Er is vloerverwarming in het zwembadgebied.
Activiteitenruimte
Activiteitenruimte. Pooltafe. Dart.
Slaapomstandigheden
Er zijn in totaal 4 slaapkamers. De slaapplaatsen zijn als volgt verdeeld: 4 slaapplaatsen in tweepersoonsbedden. 2 slaapplaatsen in eenpersoonsbedden. 2 slaapplaatsen in stapelbed. Verder is kinderbed ter beschikking.
Keuken
De keuken is uitgerust met koelkast Er zijn 4 keramische kookplaten, heteluchtoven, magnetron en vaatwasser.
Douche en toilet
Er is 2 badkamers met douchehok en 2 toiletten.
Multimedia
In de vakantiewoning is aanwezig 1 smart-tv. 1 Apple TV.1 Chromecast. DVD-speler.1 Bluetooth-speaker. Geen tv-kanalen - alleen streaming. Draadloos internet.
Goed om te weten
Geen verhuur aan jeugdgroepen waar iedereen tussen de 15 en 25 jaar oud is. Roken niet toegestaan. Bij overtreding van het verbod wordt een boete van minimaal EUR 420,- in rekening gebracht.
7 nachten
Vanaf
€ 737,-
Optionele schoonmaak: EUR 208,-
Prijzen en kalender
Prijs
Periode
- Aankomst
- Vertrek
- Duur
- 1 week
Personen
Tot 8 personen
Let op
Aankomst is niet geselecteerd.
2 externe beoordelingen